Overview

GRIX Token
GRIX token serves as the utility token that fuels the Grix ecosystem, aligning incentives to boost protocol growth.
veGRIX - Voting Escrowed GRIX
veGRIX token serves as the governance access token within the Grix protocol, enabling holders to actively participate in Grix Finance's future decentralized governance. It is obtained by staking native GRIX tokens with a 1:1 conversion ratio. veGRIX accrues value through three primary methods:
Trading Fees: Holders receive a percentage of trading fees.
esGRIX Rewards: Holders earn esGRIX rewards for their participation.
Market Voting: Holders can vote to boost esGRIX incentives for specific markets.
This structure ensures that veGRIX holders are integral to the protocol's growth and decision-making processes.
esGRIX - Escrowed GRIX
esGRIX is an additional reward token that is distributed to both veGRIX holders and platform traders. It serves as an incentive to encourage active participation and drive protocol growth. esGRIX can be vested to be turned into GRIX tokens.
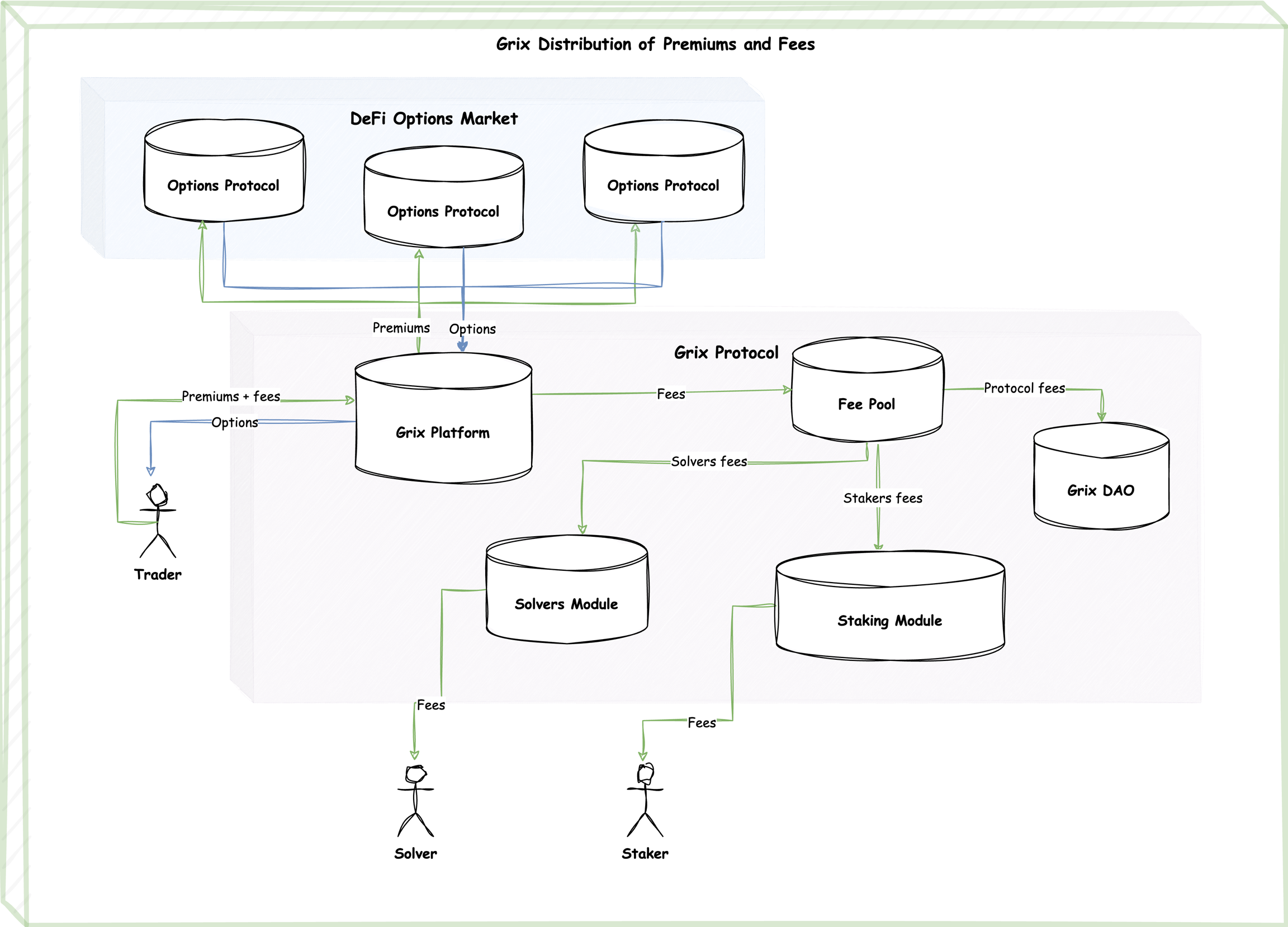
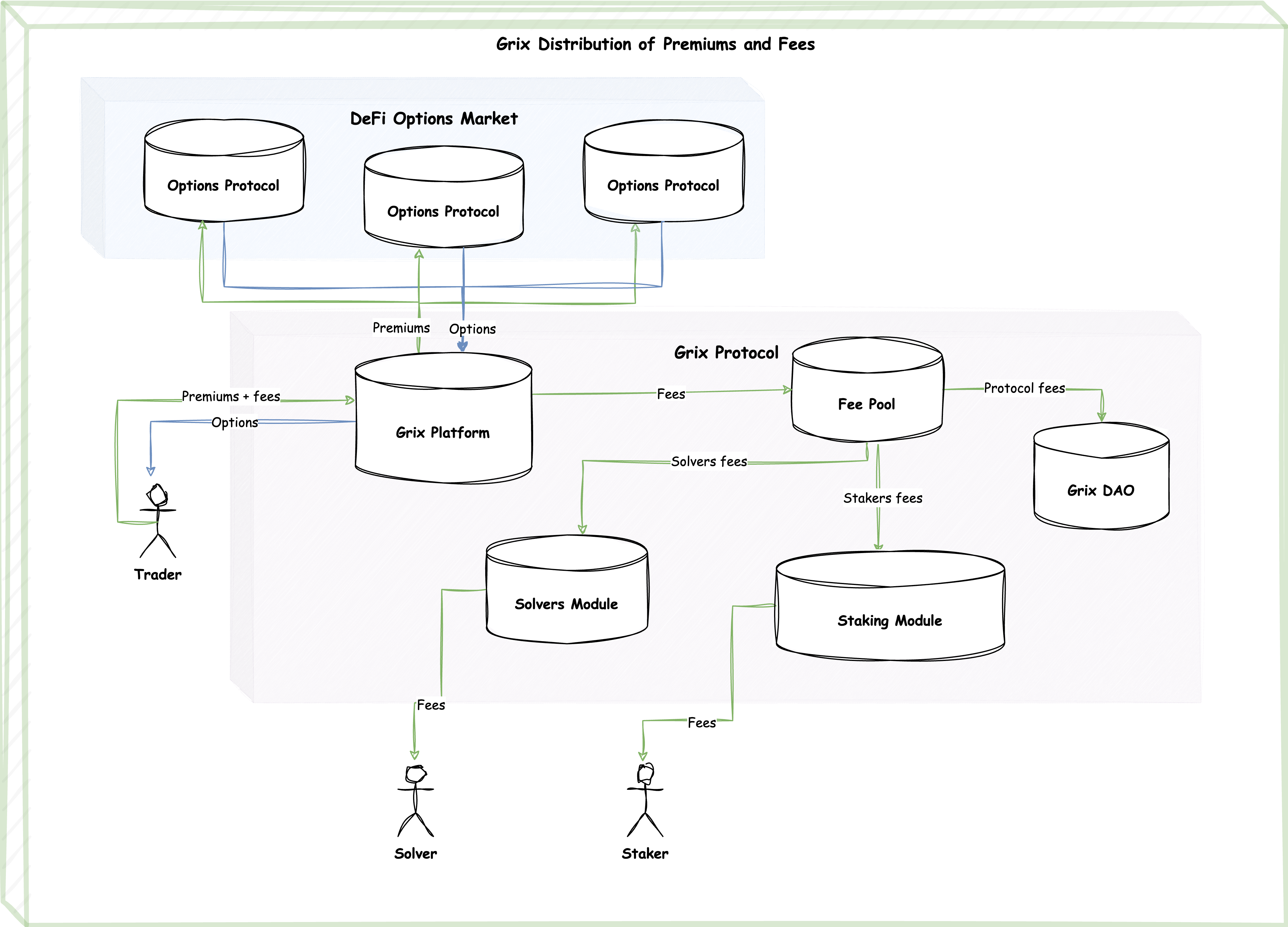
Fee Flow and Distribution

Grix protocol collects fees and premiums from users trading on the platform. These fees are distributed to ensure the protocol's sustainability and incentivize active participation:
Premiums and Fees: Users pay premiums and fees when trading through the Grix platform.
Fee Pool: These fees are collected in the Fee Pool module.
Fee Distribution: The fees are divided into three parts:
Solver Fees: These incentivize Solvers to provide optimal routing solutions.
Grix Stakers Fees: These encourage holders to stake GRIX, thereby strengthening the community.
Protocol Fees: These cover the transaction execution and operational costs of the Grix protocol.
Token Address
GRIX Etheruem
GRIX Arbitrum
GRIX Solana (Wormhole)
veGRIX
To be announced
esGRIX
To be announced